税務相互相談会の皆さん
下記について教えて下さい。
【税 目】
所得税<申告所得税・源泉所得税>(山形富夫税理士)
【対象顧客】
個人
【前 提】
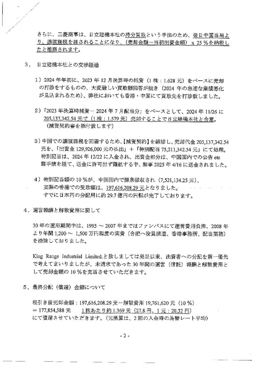
納税義務者: 個人(日本の居住者)
出資先: King Range Industrial Limited(香港法人・非上場)
出資時期・金額: 平成7年(1995年)に9,600,000円
償還時期・金額: 令和7年(2025年)7月下旬に約60,000,000円が入金
経緯詳細:
香港法人は日立建機(中国)有限公司の株主であったが、同社持分を売却し投資事業を終了した 。
その後、香港法人で運営報酬・解散費用を控除し、日本の出資者へ「償還金」として分配された 。
【質 問】
香港法人(非上場)からの償還(払戻し)であるため、出資元本(960万円)を
超える部分(約5,040万円)は「みなし配当」に該当し、非上場株式等の配当等として
「総合課税」の配当所得になると考えておりますが、この認識で相違ないかご教授いただけますでしょうか。
【参考条文・通達・URL等】
所得税法 第25条第1項
【添付資料】
https://kachiel.jp/sharefile/sougosoudan/260224_2.jpg
https://kachiel.jp/sharefile/sougosoudan/260224_3.jpg
https://kachiel.jp/sharefile/sougosoudan/260224_4.jpg
質問に対する回答部分を閲覧できるのは
税務相互相談会会員限定となっています。
※ご入会日以降に本会へ新規投稿された質問・回答が閲覧できます
税務相互相談会では、月に何度でも
プロフェッショナルに税務実務の質問・相談が可能です。
税務相互相談会にご入会の上
ぜひ、ご質問を投稿してみてください!

